三效蒸發:三效蒸發器由三組加熱器、三組分離器、預熱器、泵組、稠厚器、母液罐、離心機、電氣儀表控制及閥門、管路等組成。

三組蒸發器以串聯的形式運行,組成三效結晶蒸發器。整套蒸發系統采用連續進料、連續出料的生產方式。高含鹽廢水首先進入一效強制循環結晶蒸發器,結晶蒸發器配有循環泵,將廢水打人蒸發換熱室,在蒸發換熱室內,外接蒸氣液化產生汽化潛熱,對廢水進行加熱。由于蒸發換熱室內壓力較大,廢水在蒸發換熱室中在高于正常液體沸點壓力下加熱至過熱.加熱后的液體進入結晶蒸發室后,廢水的壓力迅速下降導致部分廢水閃蒸,或迅速沸騰。廢水蒸發后的蒸氣進人二效強制循環蒸發器作為動力蒸氣對二效蒸發器進行加熱,未蒸發廢水和鹽分暫存在結晶蒸發室。一效、二效、三效強制循環蒸發器之間通過平衡管相通,在負壓的作用下,高含鹽廢水由一效向二效、三效依次流動,廢水不斷地被蒸發,廢水中鹽的濃度越來越高,當廢水中的鹽分超過飽和狀態時,水中鹽分就會不斷地析出,進入蒸發結晶室的下部的集鹽室.吸鹽泵不斷將含鹽的廢水送至旋渦鹽分離器,在旋渦鹽分離器內,固態的鹽被分離進入儲鹽池,分離后的廢水進入二效強制循環蒸發器加熱,整個過程周而復始,實現水與鹽的最終分離.
MVR蒸發:MVR蒸發器由加熱器、分離器、預熱器、蒸汽壓縮機、泵組、稠厚器、母液罐、離心機、電氣儀表控制及閥門、管路等組成。
MVR蒸發器的工作過程是低溫位的蒸汽壓縮機對物料蒸發產生的二次蒸汽進行壓縮做功,提高二次蒸汽的壓力和溫度、熱焓增加,將電能轉化為熱能,升溫后的二次蒸汽回到蒸發系統,對物料加熱,然后進入換熱器冷凝,以充分利用蒸汽的潛熱.除開車啟動外,整個蒸發過程中不需要生蒸汽.
經過壓縮機壓縮的二次蒸汽被送到蒸發器的加熱室當作加熱蒸汽使用,使料液保持沸騰狀態,而加熱蒸汽本身則冷凝成水,排出系統,被加熱的物料經汽化濃縮后作為終產物排出系統,在整套MVR蒸發系統中,原來要被廢棄的蒸汽有了利用價值,回收潛熱,效率能大幅提高50%以上.
以下是某化工廢水MVR工藝流程圖

MVR蒸發器中最關鍵的是蒸汽壓縮機,蒸汽壓縮機是熱回收系統對產生的蒸汽通過壓縮作用而提高蒸汽汽溫度和壓力的關鍵設備。作用是將低壓(或低溫)的蒸汽加壓升溫,以達到工藝或者工程所需的溫度和壓力要求.機械蒸汽壓縮機分為羅茨蒸汽壓縮風機和離心蒸汽壓縮風機兩種,而離心蒸汽壓縮風機又分為普通離心壓縮風機和單級高速離心蒸汽壓縮機。不同的風機類型具有不同的特點,在不同的應用條件下也有自己的優勢.
1)羅茨壓縮風機屬于容積型風機,相對于普通離心壓縮風機而言,壓縮比高。對于羅茨蒸汽壓縮風機而言,由于其轉速較低,因此具有更好的穩定性。
一般來說,羅茨蒸汽壓縮風機的轉速在980~1450r/min,普通離心蒸汽壓縮風機的轉速在6000~9000r/min,而單級高壓離心風機的最高轉速可達30000r/min.
當然,對于羅茨風機來說,其劣勢也很明顯,其單級體積流量過小、效率低、保養周期短(一般2000h/次)是其先天缺陷;同時羅茨風機噪聲頻譜較寬,且以63—8000HZ的低中頻噪音為主要成份,在運行中的噪聲高達100分貝以上,對人員健康傷害較大。
2)普通離心蒸汽壓縮風機一般壓縮升溫為8~10攝氏度,目前主要應用機型基本為進口壓縮風機,優點是效率高,性能穩定。
在需要較高壓縮比的工況可將兩臺離心蒸汽壓縮風機串聯,以獲得更高的壓縮溫升,但同時,風機的效率會有所下降.
一般情況下,在蒸發過程中都有沸升的情況出現,有的溶液沸升甚至會很高,這時就需要兩級或三級風機串聯使用。
3)單級高速離心壓縮風機的顯著特點是風機轉速高,有很高的壓縮比,從而壓縮溫升較高,同時,它還有效率高、低能耗、更大處理量,因而應用范圍更廣泛。
目前單級高速離心壓縮風機以國產為主,技術已經比較成熟,設備保養周期在18個月以上。單級高速離心壓縮風機噪音頻率在8000~12000Hz,為高頻次生波噪音,超出了人耳敏感區,對人員的傷害并不大.
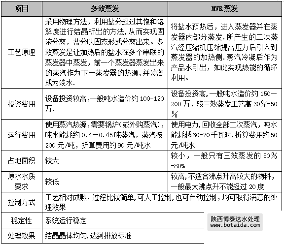
多效蒸發和MVR蒸發工藝優缺點比較如下:

如需要產品及技術服務,請撥打服務熱線:13659219533
選擇陜西博泰達水處理科技有限公司,你永遠值得信賴的產品!
了解更多,請點擊www.slqxd.com