有些農藥還用于非農業用途,如控制公路和鐵路沿線的雜草生長,本節也包括了這類 農藥。
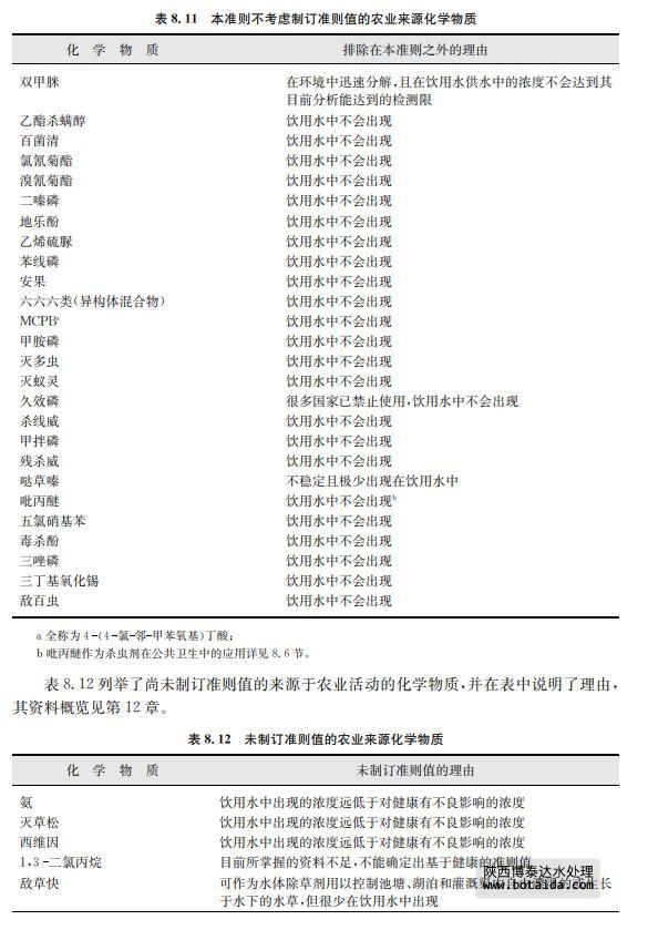
由于一些關于飲用水中存在化學物質以及其穩定性的文獻有明顯證據指出某些農業 來源的化學物質不會出現在飲用水中,對于此類化學物質本準則不考慮建立準則值(見表 8.11)。



如需要產品及技術服務,請撥打服務熱線:13659219533
選擇陜西博泰達水處理科技有限公司,你永遠值得信賴的產品!
了解更多,請點擊www.slqxd.com



如需要產品及技術服務,請撥打服務熱線:13659219533
選擇陜西博泰達水處理科技有限公司,你永遠值得信賴的產品!
了解更多,請點擊www.slqxd.com